_images/brand_smallsize.png

GeoLime

GeoLime is Deeplime Python Library made for scientific calculations on geological objects. Objects offer a standardization of labels and easy-to-use methods.

Install

It is recommended to install geolime in a virtual environment. Then, using the provided whl fle:

pip install /path/to/geolime-<vx.y.z>-<python>-<python>-<platform>.whl

To ensure the library is properly installed, Run in a Python console:

import geolime
geolime.__version__

# => this should print the installed geolime version

Quick Start

#Import GeoLime in a python session
import geolime as glm

#Creation of a 3D Grid from origin, extent and cell size
grid = glm.grid_3d_from_bounds(origin=[0,0,0],
                               extent=[5,5,5],
                               cell_size=[1,1,1],
                               angle=[0, 0, 0])
#Export to Bloc-Model
block_model = grid.to_block_model()

Available objects

  • Drillholes

  • Surface

  • Grid (for geostatistics)

  • BlockModel (for geometrical computations and 3D display)

Geostatistics Toolbox

  • Kriging (Simple and Ordinary)

  • Ponctual and Block Kriging

  • Anamorphosis and Hermite polynoms

  • Common Covariance models

  • Variography (experimental variography, autofitting, …)

  • Spatial auto-correlation

Utilities

  • Stats

  • Plotting

  • Math (trigonometry, distance functions, …)

Illustrations

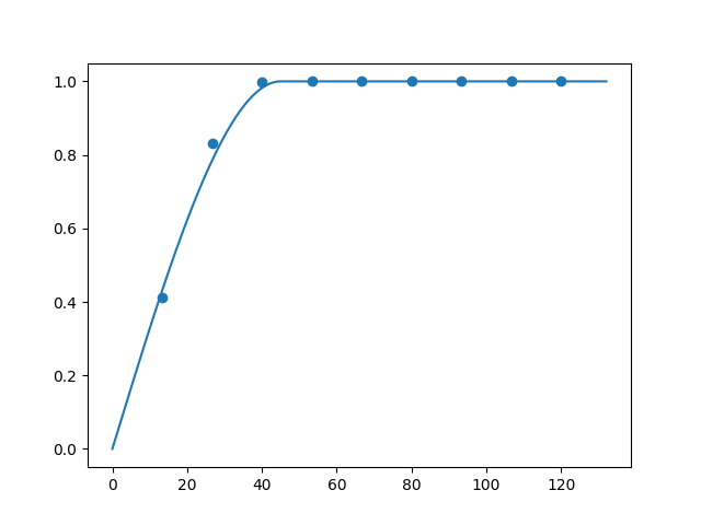
_images/variofit.png

Variogram Auto-fitting

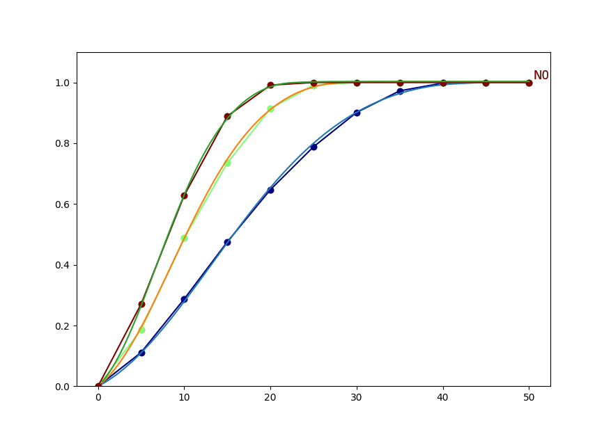
_images/multi_variofit.png

Multiple variogram autofitting

Guides

Examples

CHANGELOG

Indices and tables